Ir al contenido principal
Buscar
Buscar este blog
Blog de JESÚS
Entradas
Mostrando las entradas de enero, 2016
Mostrar todo
enero 27, 2016
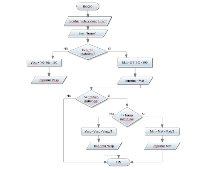
Diagrama de Flujo
Entradas más recientes
Entradas antiguas
Página Principal